Serviços pontuais

Os serviços pontuais da Valean são soluções sob medida para atender necessidades específicas. Se você precisa de um PGR, LTCAT, Laudo de Insalubridade ou outros serviços individuais, estamos prontos para ajudar. Também oferecemos pacotes combinados, como a elaboração do PGR e LTCAT, além de integrações na sua plataforma SOC.

Nesta página, você encontrará uma lista completa de serviços que oferecemos, realizados por nossos profissionais altamente qualificados.

Programa de gerenciamento
de riscos - NR 01

Uma das principais atuações do profissional da segurança do trabalho é o reconhecimento dos riscos ocupacionais existentes em qualquer ambiente, para dar condição do seu gerenciamento e prevenção de acidentes.

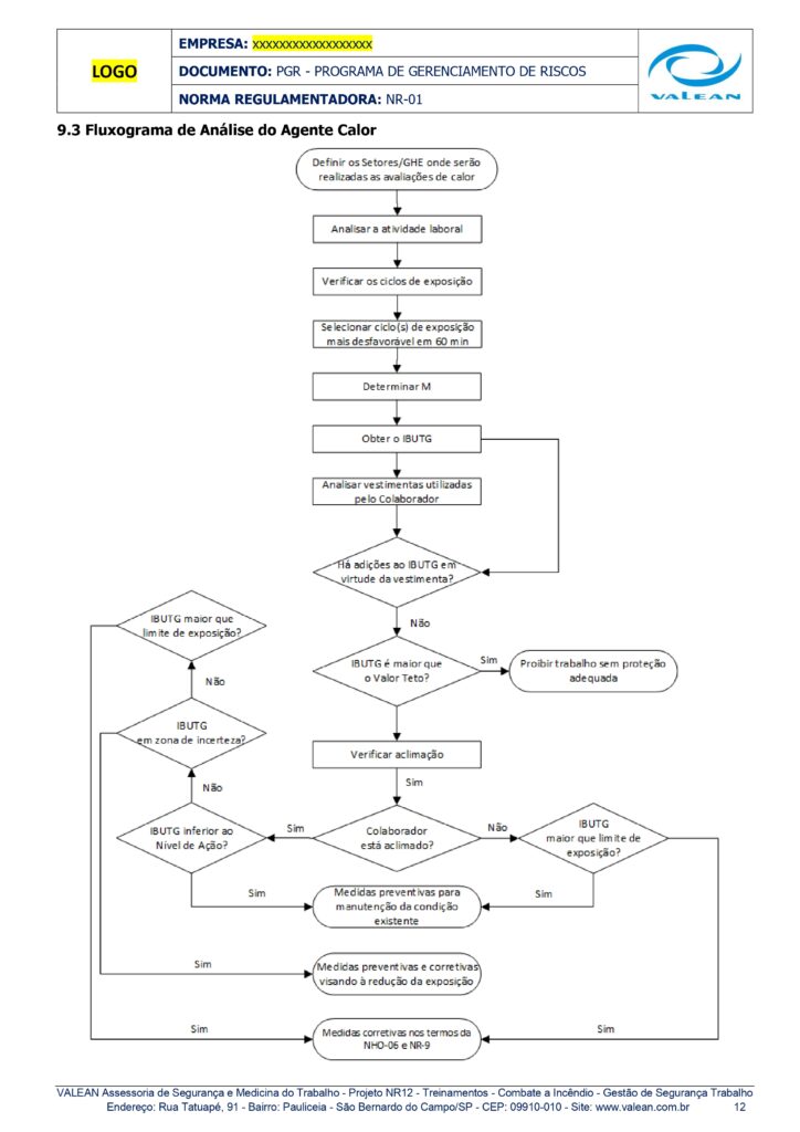
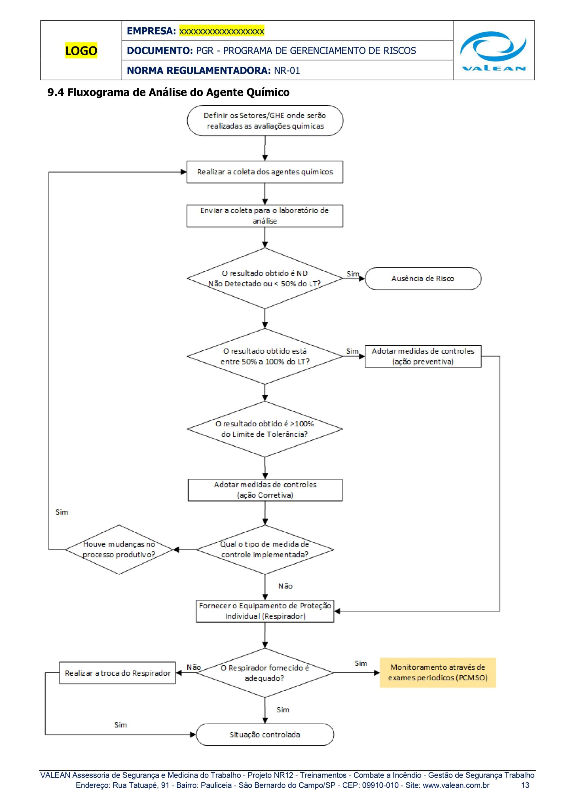
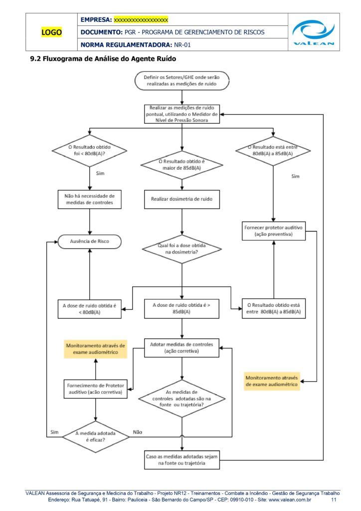
Nosso trabalho consiste em identificar os riscos ocupacionais com base nos agentes físicos, químicos, biológicos, ergonômicos e de acidentes. Estas informações são dispostas no PGR – Programa de Gerenciamento de Riscos, documento que foi estruturado pela Valean com foco na qualidade técnica das informações. É um documento de fácil entendimento apesar da complexidade em organizá-lo. O objetivo é dar condições de entendimento claro e objetivo sobre as ações necessárias para o cumprimento da segurança do trabalho.

Como parte do PGR nossa equipe de engenharia elabora o inventário conforme exigido no item 1.5.7.1, assim como também o plano de ação.

Tanto na contratação de serviços pontuais quanto na gestão SSO o PGR é o primeiro documento a ser elaborado, pois dá embasamento para a elaboração dos outros laudos, programas, lançamento no e social etc.,

Ordem de serviço

A ordem de serviço é um documento elaborado por função. Ele consiste em informar a exposição do risco daquela função e quais são as medidas de proteção e prevenção de acidentes que a empresa adota para a atuação do colaborador.

Este documento deve ser assinado pelo colaborador e guardado em seu prontuário.

Sugerimos que na integração de um novo colaborador e sempre que haja mudança de função, o RH ou área de segurança do trabalho explique a ordem de serviço correspondente à função do colaborador, coletando a assinatura dele.

Esta ação garante o reconhecimento dos riscos por parte do colaborador, assim como também o que ele deve fazer para evitar acidentes

Em uma possível ação trabalhista tanto empresa quanto colaborador se tornam responsáveis pelos seus atos, uma vez que tenham assinado a Ordem de Serviço.

LTCAT - Laudo Técnico das Condições Ambientais do Trabalho

O Laudo Técnico das Condições Ambientais do Trabalho (LTCAT) é um documento crucial para a conformidade previdenciária. Na Valean, elaboramos o LTCAT conforme a IN 128, que descreve as condições ambientais do trabalho e os agentes nocivos presentes. Nosso serviço inclui a avaliação detalhada do ambiente de trabalho, a medição dos agentes físicos, químicos e biológicos, e a parametrização do evento 2240 no eSocial. Com nosso LTCAT, sua empresa pode assegurar a conformidade previdenciária e proteger os direitos dos trabalhadores.

PPP - Perfil Profissiográfico Previdenciário

O Perfil Profissiográfico Previdenciário (PPP) é um documento essencial para a documentação e conformidade previdenciária dos trabalhadores. Na Valean, elaboramos PPP antigos e atuais, detalhando o histórico laboral dos trabalhadores, os riscos ocupacionais enfrentados e as medidas de proteção adotadas. Nosso serviço inclui a coleta de dados, a análise dos registros e a elaboração do PPP conforme as exigências legais. Com nosso PPP, sua empresa pode garantir a documentação correta e a proteção dos direitos previdenciários dos trabalhadores.

Perícia Técnica

A perícia técnica é um serviço especializado oferecido pela Valean para resolver disputas e avaliar condições técnicas no ambiente de trabalho. Nossos peritos são altamente qualificados para conduzir avaliações detalhadas e fornecer relatórios precisos. Oferecemos perícias técnicas e médicas, incluindo análise de acidentes, condições de trabalho e conformidade com as normas regulamentadoras. Com nossa perícia técnica, sua empresa pode obter uma avaliação imparcial e fundamentada para suportar decisões e resolver conflitos.

DIR - Declaração de
Inexistência de Risco

A Declaração de Inexistência de Risco (DIR) é um documento essencial para empresas que não apresentam riscos ocupacionais. Na Valean, emitimos a DIR após uma avaliação minuciosa do ambiente de trabalho, confirmando que não existem riscos que possam comprometer a segurança e saúde dos trabalhadores. Nosso serviço inclui a inspeção das instalações, a análise dos processos de trabalho e a emissão da declaração conforme as normas vigentes. Com nossa DIR, sua empresa pode comprovar a ausência de riscos e estar em conformidade com as exigências legais.

Laudo Técnico de Segurança e Estabilidade

O Laudo Técnico de Segurança e Estabilidade é fundamental para garantir a integridade das instalações e a segurança dos trabalhadores. Na Valean, realizamos avaliações técnicas detalhadas para identificar e corrigir potenciais riscos à segurança e estabilidade das estruturas. Nosso serviço inclui a inspeção das instalações, a análise estrutural e a emissão de um laudo completo com recomendações para melhorias. Com nosso laudo, sua empresa pode operar com segurança, prevenindo acidentes e garantindo a conformidade com as normas regulamentadoras.

Laudo de Ruído Ambiental Externo

Em atendimento à ABNT – NBR 10151:2019 a Valean oferece a seus clientes o serviço para a elaboração do laudo de ruído ambiental externo. O objetivo é garantir o conforto da comunidade de acordo com a legislação vigente, desta forma definimos os pontos e realizamos a medição no período diurno e noturno. A partir do resultado apresentado nossa equipe de engenharia elabora o laudo de ruído com reponsabilidade técnica (ART) emitida junto ao CREA.
Com o resultado obtido, nossa equipe avalia a necessidade ou não, de adoção de medidas de controle e direcionará a empresa a atender da legislação vigente.
O objetivo do laudo de ruído ambiental externo é saber se o ruído da empresa afeta a comunidade ao redor.

NR 05 - Comissão Interna de Prevenção de Acidentes (CIPA) e de Assédio

A Comissão Interna de Prevenção de Acidentes (CIPA) é fundamental para promover a segurança no ambiente de trabalho. Na Valean, oferecemos uma estruturação completa da CIPA, incluindo o processo eleitoral para escolher os representantes dos empregados e empregadores. Além disso, elaboramos o mapa de risco, que identifica e avalia os perigos presentes no ambiente de trabalho, permitindo a criação de medidas preventivas eficazes.

Também organizamos a Semana Interna de Prevenção de Acidentes do Trabalho (SIPAT), que inclui palestras educativas e atividades que conscientizam os colaboradores sobre a importância da segurança e da prevenção de assédio no ambiente de trabalho.

NR 06 - Equipamento de
Proteção Individual (EPI)

Os Equipamentos de Proteção Individual (EPIs) são essenciais para garantir a segurança dos trabalhadores em diversas atividades. Na Valean, realizamos a gestão completa dos EPIs, desde a seleção e aquisição até a distribuição e fiscalização do uso correto. Implementamos programas específicos como o Programa de Proteção Respiratória (PPR) e o Programa de Conservação Auditiva (PCA), que visam proteger a saúde dos colaboradores contra riscos respiratórios e auditivos.

Nosso serviço assegura que todos os EPIs estejam em conformidade com as normas regulamentadoras, proporcionando um ambiente de trabalho mais seguro.

PCA – Programa de Conservação Auditiva

O Programa de Conservação Auditiva (PCA) da Valean visa proteger a saúde dos trabalhadores expostos a altos níveis de pressão sonora, prevenindo perdas auditivas ocupacionais. Integrado ao PCMSO e PGR, o PCA valoriza o trabalhador, elevando sua autoestima e satisfação no trabalho.

O PCA é obrigatório em ambientes com risco auditivo, como ruído combinado com agentes químicos, radiações, temperaturas extremas, vibrações, traumas cranioencefálicos, barotraumas e alérgenos.

Diferenciais da Valean incluem engenheiro de segurança disponível, equipe multidisciplinar de Engenharia, Medicina e Fonoaudiologia, treinamentos personalizados e assessoria na administração do programa.

PPR – Programa de Proteção Respiratória

O PPR (Programa de Proteção Respiratória) é um conjunto de medidas para controlar doenças ocupacionais causadas pela inalação de materiais prejudiciais. É obrigatório para empresas cujos funcionários utilizam dispositivos respiratórios contra poeiras, fumos, névoas, vapores e gases químicos. O Fit Test verifica a vedação do respirador no rosto do usuário, garantindo eficiência. A Valean realiza o Fit Test e elabora um book com registros completos do programa.

NR 07 - Programa de Controle
Médico de Saúde Ocupacional (PCMSO)

O Programa de Controle Médico de Saúde Ocupacional (PCMSO) é um requisito essencial para monitorar e proteger a saúde dos trabalhadores. Na Valean, gerenciamos o PCMSO de forma integral, garantindo que todos os exames médicos ocupacionais sejam realizados conforme as exigências legais. Além disso, asseguramos a conformidade com o evento eSocial 2220, que exige a comunicação dos dados de saúde e segurança ocupacional ao governo.

Nosso serviço inclui a elaboração e implementação de protocolos de saúde ocupacional, monitoramento contínuo e relatórios detalhados para manter a empresa em conformidade com as normas vigentes.

NR 10 - Sistema de Proteção contra
Descargas Atmosféricas (SPDA)

A proteção contra descargas atmosféricas é crucial para a segurança das instalações elétricas e dos trabalhadores.

Na Valean, desenvolvemos e implementamos Sistemas de Proteção contra Descargas Atmosféricas (SPDA) de acordo com as normas regulamentadoras. Nosso serviço inclui a análise detalhada das estruturas, elaboração do projeto e a instalação do sistema, garantindo a proteção contra raios e descargas elétricas. Com a nossa expertise, sua empresa estará segura e em conformidade, prevenindo acidentes e danos causados por descargas atmosféricas.

NR 10 - Laudo das Instalações Elétricas

Garantir a segurança elétrica das instalações é uma prioridade na Valean. Oferecemos a elaboração do diagrama unifilar, que representa de forma detalhada o sistema elétrico da empresa. Este laudo é essencial para identificar e corrigir possíveis falhas, assegurar a conformidade com as normas de segurança e evitar acidentes elétricos.

Nosso serviço inclui a inspeção minuciosa das instalações, avaliação dos componentes elétricos e a emissão de um relatório completo com recomendações técnicas para melhorias e manutenção.

NR 13 - Laudo de Inspeção de Caldeira e Vaso de Pressão

A inspeção de caldeiras e vasos de pressão é essencial para garantir a segurança e a eficiência desses equipamentos. Na Valean, realizamos laudos de inspeção detalhados, incluindo testes hidrostáticos e a avaliação das unidades de processo. Nosso serviço verifica a integridade estrutural e funcional dos equipamentos, assegurando que estejam em conformidade com as normas regulamentadoras. Com nossos laudos, sua empresa pode operar com segurança, evitando riscos de acidentes e garantindo a longevidade dos equipamentos.

NR 15 - Laudo de Insalubridade

A avaliação das condições de insalubridade no ambiente de trabalho é crucial para proteger a saúde dos colaboradores. Na Valean, realizamos avaliações quantitativas dos agentes físicos e químicos presentes no ambiente de trabalho. Nosso serviço inclui a medição precisa desses agentes, a análise dos resultados e a elaboração do laudo de insalubridade conforme as normas vigentes.

Este laudo é essencial para identificar condições insalubres e implementar medidas corretivas, garantindo um ambiente de trabalho seguro e saudável.

Avaliações Quantitativas

Para elaborar o LTCAT e o laudo de insalubridade, são necessárias avaliações quantitativas dos agentes químicos e monitoramento dos agentes físicos (ruídos, calor, vibração etc.). Utilizamos equipamentos adequados (dosímetros, medidores de vibração, bombas e acessórios) para realizar as coletas dentro do tempo previsto em norma. As amostras coletadas são analisadas por laboratórios acreditados e avaliadas pela nossa equipe de engenharia.

Com os resultados, fazemos a análise baseada na NR 15 e, se necessário, na NHO para concluir o laudo e determinar as condições do ambiente. Realizamos dosimetrias, avaliações de calor, vibração e análises químicas e biológicas. Se sua empresa tem ruído ou produtos químicos, consulte a Valean para uma avaliação precisa e sem compromisso.

NR 16 - Laudo de Periculosidade

O laudo de periculosidade é fundamental para identificar e mitigar os riscos perigosos presentes no ambiente de trabalho. Na Valean, realizamos avaliações detalhadas para determinar a presença de agentes periculosos, como inflamáveis, explosivos e eletricidade. Nosso serviço inclui a elaboração do laudo de periculosidade, que orienta a implementação de medidas preventivas e de proteção para garantir a segurança dos trabalhadores. Com nossa expertise, sua empresa estará em conformidade com as normas regulamentadoras e preparada para proteger seus colaboradores.

NR 17 - Análise Ergonômica
do Trabalho

A análise ergonômica do trabalho é essencial para garantir o bem-estar e a produtividade dos colaboradores. Na Valean, realizamos análises ergonômicas detalhadas, conduzidas por profissionais especializados. Nosso serviço inclui a avaliação das condições de trabalho, identificação de riscos ergonômicos e a recomendação de melhorias para adaptar o ambiente e as tarefas às capacidades dos trabalhadores. Com a nossa análise ergonômica, sua empresa pode reduzir o risco de lesões, melhorar a eficiência e promover um ambiente de trabalho mais saudável.

NR 18 - Segurança e Saúde no Trabalho na Indústria da Construção

A segurança e saúde no trabalho na indústria da construção são prioridades na Valean. Oferecemos a elaboração do Programa de Gerenciamento de Riscos (PGR) específico para a construção civil. Nosso serviço inclui a identificação e avaliação dos riscos associados às atividades de construção, a implementação de medidas de controle e a promoção de práticas seguras. Com o nosso PGR, sua empresa pode assegurar a conformidade com as normas regulamentadoras, proteger a saúde dos trabalhadores e promover um ambiente de trabalho seguro.

NR 26 - Sinalização

A sinalização de segurança é fundamental para orientar e proteger os trabalhadores em diferentes ambientes de trabalho. Na Valean, oferecemos um serviço completo de orientação e implementação das sinalizações de segurança conforme a NR 26.

Nosso serviço inclui a avaliação das necessidades de sinalização, a instalação de placas e avisos adequados e a manutenção periódica para garantir sua eficácia. Com nossa expertise, sua empresa pode assegurar que todos os riscos sejam claramente comunicados, promovendo um ambiente de trabalho seguro e organizado.

NR 33 - Inventário de Espaço Confinado

A caracterização de espaços confinados é essencial para garantir a segurança dos trabalhadores que operam nesses ambientes. Na Valean, realizamos a identificação e caracterização completa de espaços confinados conforme as normas de segurança. Nosso serviço inclui a avaliação dos riscos, a implementação de medidas de controle e a elaboração de procedimentos de entrada e resgate. Com nossa caracterização de espaços confinados, sua empresa pode proteger os trabalhadores e assegurar a conformidade com as normas regulamentadoras.

NR 35 - Inventário de Trabalho em altura

A segurança no trabalho em altura é uma prioridade na Valean. Oferecemos a caracterização detalhada das atividades de trabalho em altura, identificando os riscos e implementando medidas de proteção. Nosso serviço inclui a avaliação das condições de trabalho, a recomendação de equipamentos de proteção adequados e a elaboração de procedimentos seguros. Com nossa expertise, sua empresa pode garantir a segurança dos trabalhadores em altura e estar em conformidade com as normas regulamentadoras.